Straus7

ESEMPI APPLICATIVI DEL MESHATORE AUTOMATICO 2D/3D
IN AMBITO CIVILE




















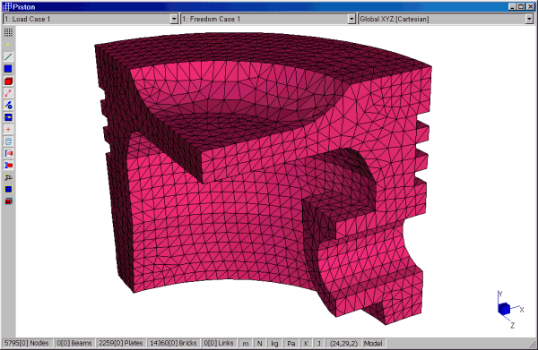
ESEMPI APPLICATIVI DEL MESHATORE AUTOMATICO 2D/3D
IN AMBITO MECCANICO







































Per inviare un messaggio: hsh@iperv.it